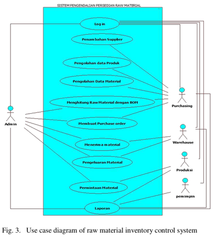
AbstrakâAplikasi sistem informasi pengendalian inventaris bahan baku berbasis web dengan bill of material (BOM) menggunakan bahasa pemrograman PHP dan MySQL sebagai basis data, serta menggunakan metode rekayasa SDLC dengan tahapan perencanaan, perancangan, implementasi, dan pengujian. Saya membuat aplikasi pencatatan yang menyediakan informasi ketersediaan bahan baku, sehingga mengurangi kesalahan dalam perhitungan jumlah bahan baku berdasarkan bill of material. Dengan aplikasi ini, dapat membantu bagian pembelian dalam menentukan jumlah bahan baku yang dibutuhkan untuk produksi berdasarkan data master bill of material.
Kata KunciâInventaris, bill of material, sistem informasi.


KESIMPULAN Berdasarkan analisis yang telah dilakukan, penulis dapat menyimpulkan bahwa kepuasan konsumen merupakan faktor utama dalam memenangkan persaingan industri yang semakin ketat. Kepuasan konsumen dapat dicapai dengan beberapa cara antara lain produk yang berkualitas, harga yang kompetitif, dan pengiriman yang tepat waktu. Oleh karena itu, suatu perusahaan perlu memperhatikan pengendalian dan perencanaan persediaan bahan baku (Raw Material) agar tercapai efektivitas dan efisiensi pengolahan data guna menjaga kelancaran produksi dan meningkatkan kepuasan pelanggan. Untuk dapat mengoptimalkan fungsi persediaan, perusahaan harus membuat perencanaan dalam pengadaan bahan baku. Perencanaan tersebut harus sesuai dengan kebutuhan produksi untuk setiap pos dengan adanya sistem pengendalian bahan baku yang telah dibuat, diharapkan dapat memudahkan admin dalam melakukan relasi bahan baku, pencarian data hingga pembuatan laporan, sehingga terciptanya pekerjaan yang lebih baik. Adapun dari pembahasan bab-bab sebelumnya dapat diambil kesimpulan sebagai berikut: 1. Sistem pengendalian bahan baku di PT. Six Ems Indonesia khususnya untuk perhitungan kebutuhan produksi bahan baku masih menggunakan file excel dan database penyimpanan yang berbeda-beda. Hal ini menyebabkan proses operasional yang dilakukan belum maksimal. 2. Perhitungan kebutuhan bahan baku dalam aplikasi menggunakan perkalian bill of material. 3. Dalam aplikasi, disediakan formulir untuk meminta input atau prakiraan dari pelanggan, kemudian secara otomatis menghitung kebutuhan produksi bahan baku.
Refference: https://journal.ubpkarawang.ac.id/index.php/bit-cs/article/view/681/605